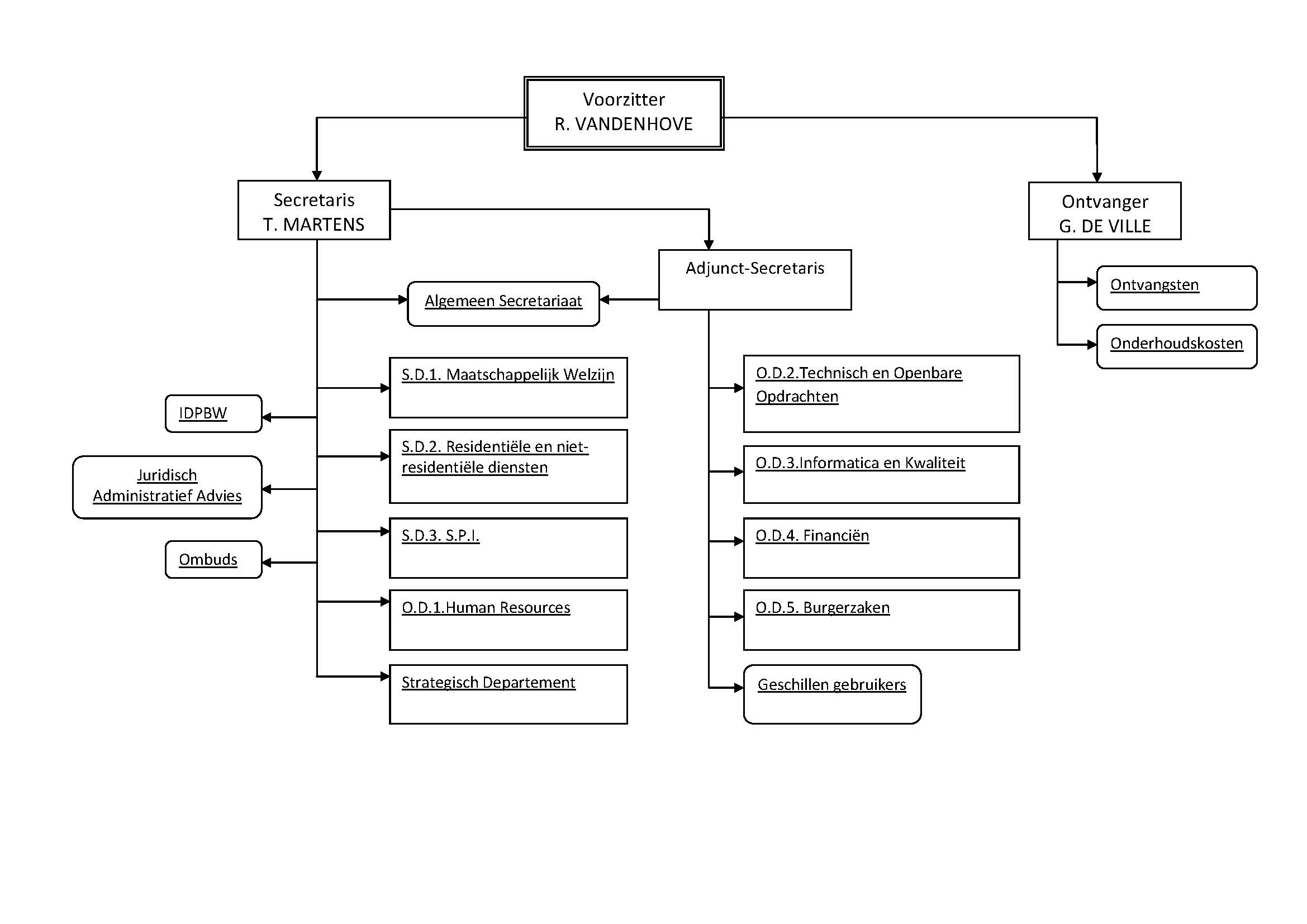
Organigram maart 2013 Organigram maart 2013 https://cpas-molenbeek.be/nl/afbeeldingen/organigram-maart-2013/view https://cpas-molenbeek.be/nl/afbeeldingen/organigram-maart-2013/@@download/image/Organigramme mars 2013 1ère page NL anonyme.jpg Organigram maart 2013 Organigram maart 2013 Klik voor de volledige weergave van de afbeelding... Grootte: 159.0 KB